misc-1

Vandentiekio tinklų Šeškinės g., Vilniaus m., kapitalinio remonto darbai

2025 09 22

Techniniai statinio rodikliai:

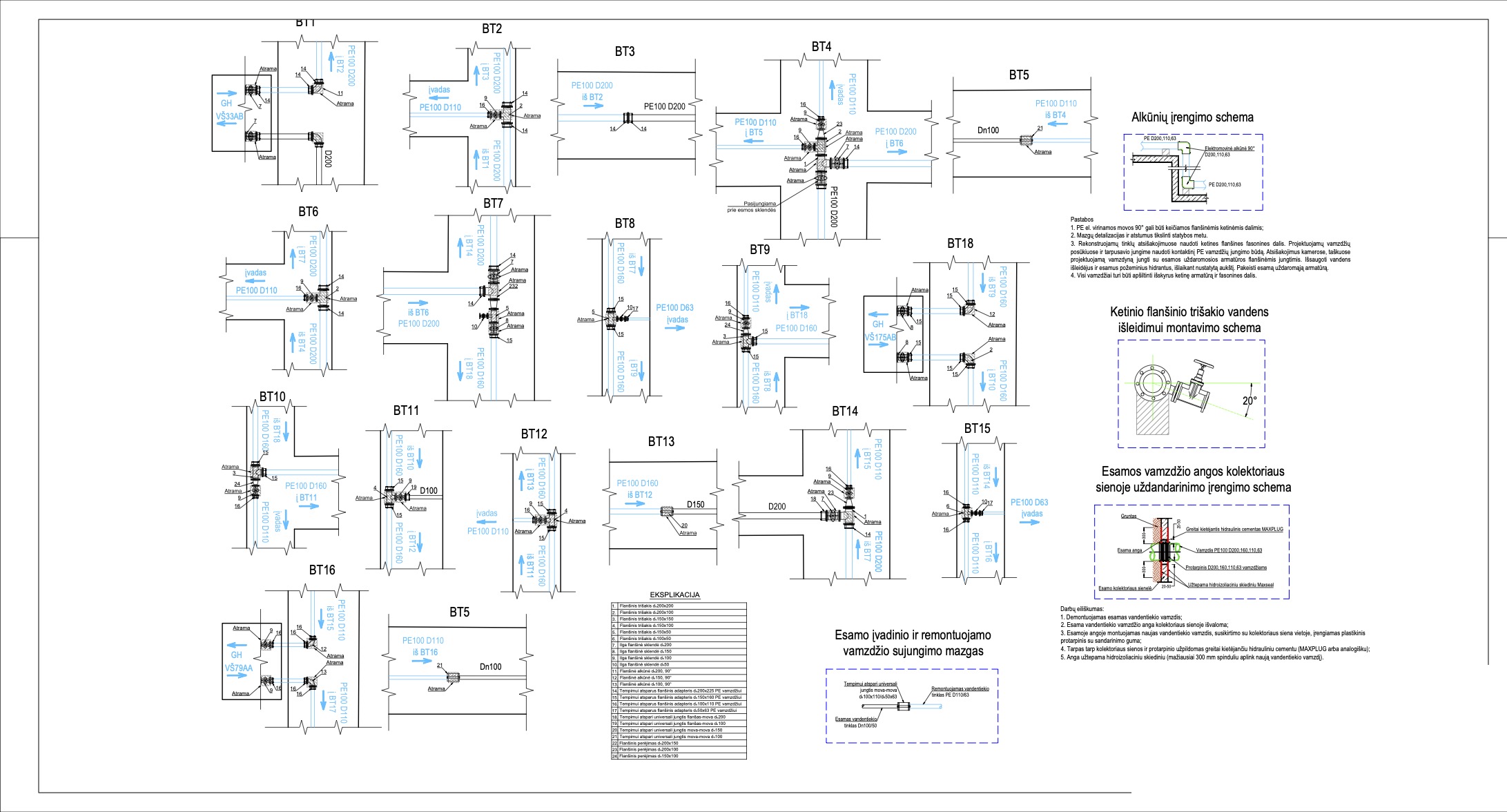
  • Vandentiekio tinklų su akmens vatos šilumine izoliacija su aliuminio folija ant g/b atramų, su sklendėmis ir fasoninėmis dalimis, remonto darbai* 639 m (vamzdyno skersmuo d63 - 200 mm).

Užsakovas - UAB "Vilniaus vandenys"